Piyush
BhoyarAI & Full-Stack
Building scalable web solutions and Next-gen AI systems. Focusing on the intersection of human creativity and machine learning.
AI OS Automation Demo
01 // CORE & LANGUAGES
02 // FRONTEND
03 // BACKEND & INFRA
04 // INTELLIGENCE (AI)
Capgemini
Software Engineering Intern (Exceller)- Gained hands-on experience in the full Software Development Life Cycle (SDLC) using Agile Scrum methodologies.
- Full-stack program covering C#, Python, ASP.NET Core, Angular, React, JavaScript (ES6+), CI/CD with Azure DevOps, Git, GitHub Copilot, and Power Apps for end-to-end web application development.
YCCE
Web Developer- Developed ICASET website using Next.js, achieving Top-3 Google ranking for 10+ conference keywords.
- Resulted in 500+ attendee registrations and 1,000+ daily page views during peak traffic.
YCCE Student Council
Technical Head- Orchestrated 2+ hackathons (ENIGMA, CODERUSH 1.0) with 250+ participants.
- Conducted weekly departmental coding contests for 50+ students.
CTSC (College Tech Society)
Optimum Head (Media & Branding)- Directed media and branding operations for college fests with 3,000+ attendees.
- Boosted Instagram engagement by 2.5x through high-quality visuals.
Yeshwantrao Chavan College Of Engineering
Bachelor of Technology in Computer Technology | CGPA: 8.55Nagpur, India

CERES
AI-Based Smart OS Automation. Tauri-based system with an NLP-to-OS script pipeline using Whisper.

ACS Sentinel - Autonomous Cloud Reliability Agent
Engineered a self-healing Kubernetes agent using LangGraph and Python, automating failure remediation for 3 critical scenarios (DB crash, zombie tasks, security)

Codify
Remote Code Execution System. Cloud-based real-time executor with Next.js 14, Tailwind, TS, and MongoDB.

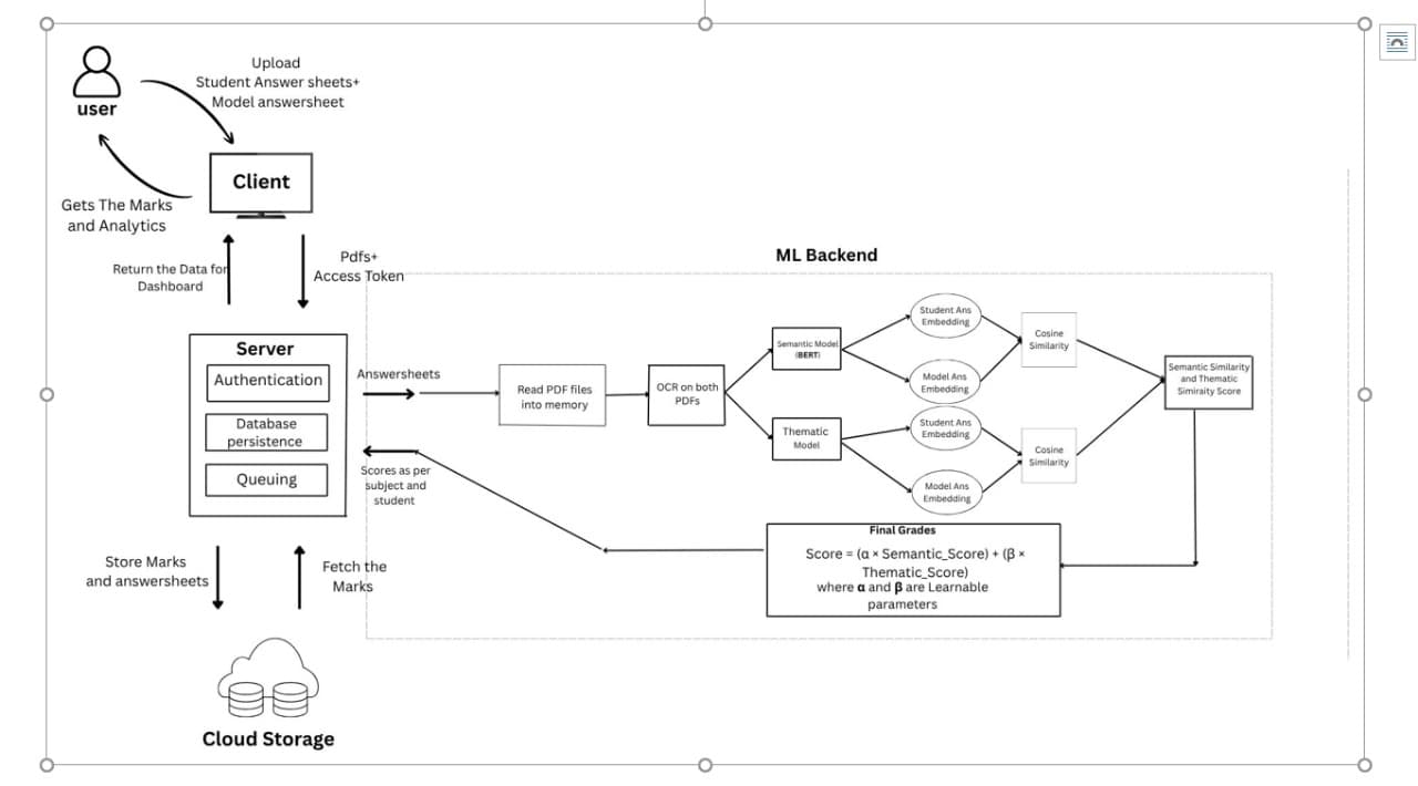
Smart Grading System
Subjective Answer Evaluation System. Leverages BERT for semantic analysis and Gemini OCR.

Transformer Translator
English-to-German translator using PyTorch & 'Attention Is All You Need' architecture. Trained on 25k+ sentence pairs.

Smart India Hackathon Finalist
Selected for the grand finale of the world's biggest open innovation model.

Winner - Web Reshape Hackathon
VNIT Nagpur (Axis'25). Ranked 1st of 100+ teams.

Winner - Hackathon (Sipna)
Secured 1st Runner Up among 250+ participants.

Winner - St. Vincent Palloti
Secured 1st Position by building 'Sarti' Mutual Fund Manager.

3-Star Coder
CodeChef (Max Rating: 1600). Solved 300+ competitive problems.